Table of Contents
Bittensor’s decentralized AI network now has its first native perpetual futures exchange.
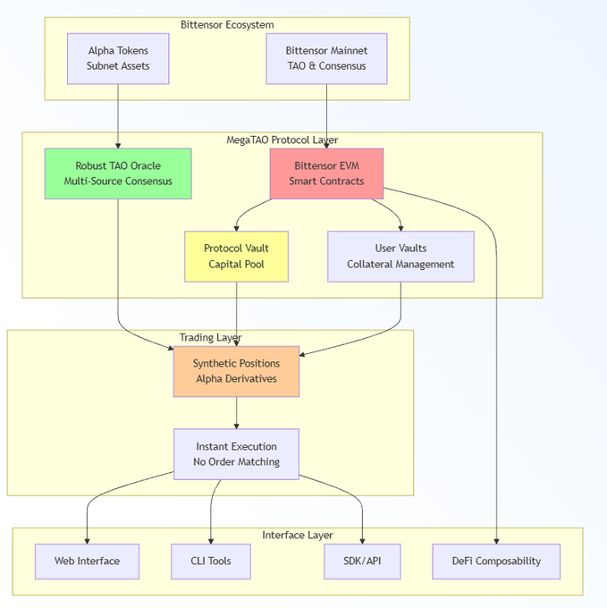
MegaTAO, an onchain derivatives protocol built on the Bittensor EVM, has launched in beta with support for leveraged trading across the top 12 Alpha token markets. The platform enables users to long, short, and hedge Alpha exposure using TAO as the sole collateral asset.
The team positions MegaTAO as a TAO-native perps venue built specifically for Bittensor participants, including miners, validators, and active subnet traders.
TAO-Only Collateral, Native Settlement
MegaTAO uses TAO exclusively for margin and settlement. Traders deposit TAO once and gain leveraged exposure to Alpha token price movements without holding the underlying subnet tokens. All profits and losses settle in TAO.
At launch, leverage is capped at 3×, with higher tiers planned as liquidity deepens. A temporary collateral deposit cap is also in place during the beta phase and will be lifted as the protocol scales.
Unlike expiring futures, MegaTAO offers perpetual contracts. Positions do not expire and do not require rollover.
Trading fees are set at 0.1% to open and 0.1% to close. There are no deposit or withdrawal fees.
Hybrid Orderbook and Vault Execution
MegaTAO uses a hybrid orderbook and vault execution model.
When a trader submits an order, the protocol first attempts to match it against the onchain orderbook. If no counterparty is available, the protocol vault steps in as the counterparty. This structure guarantees instant execution and removes the need to wait for a matching trader.
Funding rates accrue dynamically to keep perpetual prices aligned with spot markets.
Risk controls include:
- Automatic liquidation if margin ratio falls below 20%
- A 5% penalty applied to remaining collateral upon liquidation
- Safety warning tiers at 35%, 25%, and 20% margin ratios
At 3× leverage, a roughly 33% adverse price move can fully liquidate a position. As with all leveraged derivatives, risk management is critical.

Built on the Bittensor EVM
MegaTAO runs natively on the Bittensor EVM network, Chain ID 964. Price feeds are sourced directly from Bittensor’s mainnet infrastructure, aiming to provide manipulation-resistant onchain price discovery without relying on external cross-chain oracles.
Wallet support includes MetaMask, Talisman, WalletConnect, Coinbase Wallet, and other EVM-compatible clients configured to the Bittensor EVM RPC.
The protocol currently supports:
- A web interface with a CEX-style trading layout
- CLI tooling for advanced users
- A TypeScript SDK for algorithmic traders
TradingView charting, real-time orderbook visualization, and expanded API access are listed as upcoming features.
A Focused Launch Strategy
Rather than listing every Alpha token at once, MegaTAO is launching with the top 12 Alpha markets. These represent the highest-activity subnet tokens within the Bittensor ecosystem.
The team says this deliberate concentration strategy aims to:
- Improve liquidity depth per market
- Strengthen price discovery
- Reduce fragmentation across thin trading pairs
The 3× leverage cap is described as a phase-one configuration, designed to support hedging and moderate directional exposure before expanding into higher leverage tiers.
Why It Matters for Alpha Markets
Alpha tokens represent the economic layer of individual Bittensor subnets. These subnets power specialized AI services across domains such as text generation, image synthesis, data processing, and other machine intelligence tasks.
Until now, traders expressing directional views on specific subnets were largely limited to spot markets. There was no native way to short Alpha tokens or hedge exposure without selling underlying positions.
MegaTAO introduces new flexibility for ecosystem participants:
- Hedge Alpha exposure without liquidating spot holdings
- Lock in gains during volatility
- Rotate exposure across subnets using perps
- Express conviction with leverage
For miners and validators who accumulate Alpha exposure through emissions, this adds a new financial layer on top of existing yield mechanics.
Community-Built, Beta Constraints
MegaTAO positions itself as a community-driven initiative without venture capital backing. The team states that development priorities are aligned with users rather than external investors.
The protocol is transparent about its current limitations:
- Codebase remains private during beta
- Governance is not yet decentralized
- Protocol parameters remain team-controlled
- MEV protection mechanisms are planned post-beta
These tradeoffs reflect the project’s early-stage status.
A New Financial Primitive for Bittensor
MegaTAO is the first platform to offer Alpha token perpetual futures natively on the Bittensor EVM.
For a network historically defined by mining, validation, and subnet emissions, the addition of a derivatives layer marks a structural shift. It introduces capital efficiency, hedging infrastructure, and leveraged market expression to the Alpha economy.
If adoption grows, MegaTAO could become a core financial venue for Bittensor’s subnet markets.
Trading is live in beta at megatao.com.
Documentation is available at docs.megatao.com.
Disclaimer: This article is for informational purposes only and does not constitute financial, investment, or trading advice. The information provided should not be interpreted as an endorsement of any digital asset, security, or investment strategy. Readers should conduct their own research and consult with a licensed financial professional before making any investment decisions. The publisher and its contributors are not responsible for any losses that may arise from reliance on the information presented.